Chinese scientists identify cold-resistance mechanism of kiwifruit

(Photo/Wuhan Botanical Garden of Chinese Academy of Sciences)

WUHAN, March 4 (Xinhua) — Chinese scientists have discovered a molecular mechanism for cold resistance in kiwifruit that provides potential for reducing cold-related crop damage, according to the Wuhan Botanical Garden (WBG) under the Chinese Academy of Sciences.

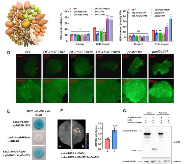
Cold stress can drive plants to produce an abundance of highly reactive chemicals known as reactive oxygen species (ROS), resulting in oxidative damage. However, according to new research, the amount of ROS produced under cold conditions can be altered depending on the presence or absence of certain genes.

A research team led by Zhong Caihong from WBG found that the absence of the AcePosF21 gene can reduce the concentration of vitamin C in kiwifruit, which in turn increases the production of ROS. Vitamin C is an antioxidant implicated in abiotic stress tolerance and metabolism of ROS.

The AcePosF21 gene is involved in the activation of the expression of the AceGGP3 gene, whose upregulated expression promotes vitamin C biosynthesis and neutralizes the excess ROS, alleviating cold damage in kiwifruit, according to the research team.

The findings, published online in the journal of Plant Physiology, provide valuable clues for manipulating the cold resistance of kiwifruit. 

Leave a Reply

Your email address will not be published. Required fields are marked *